


实战式建设工程项目管理全流程管控(完整落地应用版 可按需定制天数)
课程背景:
《项目管理策划书》是用以指导施工组织与管理、施工准备与实施、施工控制与协调、资源的配置与使用等全面性的技术、经济文件,是对施工活动的全过程进行科学管理的重要手段。

本课程以最终生成项目《项目管理策划书》为目标,围绕管理制度标准化、管理流程标准化、施工现场标准化、管理人员标准化四个标准化设计课程,通过十五个主题内容的讲解,理论联系实际,真正制定出符合项目特点、适合施工现场实际的《项目管理策划书》;真正作出可实施、可落地的课程。
课程收益:
● 通过项目沙盘模拟,熟悉项目管理的概念和流程,认识到在项目管理过程中,抓对事情比把事情做对更重要;合理规划个人目标、项目目标;
● 掌握项目风险识别和评估的基本技巧,建立风险管理与跟踪的体系化思维;
● 掌握项目全过程成本管理方法,熟练掌握工程项目一、二、三次经营下重点工作内容,降本增效,推行“大商务”成本控制体系;
● 掌握质量管理的结构化思维,提高项目管理效率、优化流程;
● 熟悉新《安全生产法》下安全管理的工作重点,掌握HSE管理的四套工具;
● 能用软件绘制施工进度横道图;
● 掌握项目经理责权利,提升项目经理领导力;
● 熟练掌握不同场景下的管人沟通技巧,提升项目管理的实战应用效果。
● 完成《项目管理策划书》编辑。
课程时间:6天,6小时/天
课程对象:全体项目管理人员
课程特色:突出“实战”特点,讲师幽默风趣,讲解演绎、案例解析、分组讨论、头脑风暴与体验式教学相结合。
课程规划:

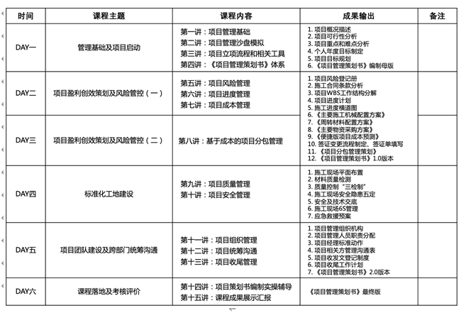
课程大纲
DAY一 项目管理基础及项目启动
第一讲:项目管理基础
一、项目管理基础知识
1. 项目管理的发展变迁
2. PMI项目管理体系
1)五大过程组
2)十大知识领域
二、建设工程项目全流程管理体系构架
第二讲:项目管理沙盘模拟
一、团队组建
1. 组织分工
2. 团队名称、口号
二、工程项目全流程沙盘模拟
1. 沙盘模拟盘面、流程介绍
2. 沙盘模拟
三、沙盘总结复盘
1. 实施过程点检
2. 归纳、总结、复盘
第三讲:项目立项流程和相关工具
一、项目立项
1. 项目选择
1)经济分析法
2)评分模型
3)项目可行性分析工具使用:SWOT分析,泡泡图,雷达图等
2. 项目立项流程
3. 项目复杂性评估
二、工程项目前期手续办理
1.四证办理
1)建设用地规划许可证办理
2)国有土地使用证办理
3)建设工程规划许可证办理
4)建设工程施工许可证办理
2. 工程项目质检安检备案
三、项目目标制定
【实操练习】:个人目标及计划制定
2. SMART法则——检验目标
3. 项目目标制定
【落地表格】:《项目管理目标策划》
四、项目管理数字化转型软件介绍
1. 核心功能
2. 解决问题
3. 产品特色
4. 应用场景举例
第四讲:《项目管理策划书》体系
一、项目概况
1. 工程概况
2. 项目目标制定
3. 项目组织体系策划
二、项目风险策划
1. 风险管理基础
2. 工程项目全流程风险点分析
3. 合同风险识别
三、施工部署策划
1. 施工现场平面策划
2. 施工进度策划
3. 招采(资源配置)计划
四、项目商务策划
1. 方圆图模型下的目标成本责任制
2. 项目合同计价情况分析
3. 项目盈利创效策划
4. 项目资金策划
五、项目相关方沟通管理
DAY一 成果输出
1. 项目概况描述
2. 项目可行性分析
3. 项目重点和难点分析
4. 个人年度目标制定
5. 项目目标规划
6. 《项目管理策划书》编制母版
DAY二 项目盈利创效策划及风险管控(一)
第五讲:项目风险管理
一、风险识别
【福利赠送】:Mind Master赠送
二、风险分析:工程项目风险的评估与应对措施制定
三、风险管理:项目风险应对控制及监控管理机制
四、工程项目全流程风险点分析
1. 外部风险
2. 合同风险
3. 合作方风险
4. 组织风险
5. 现场风险
【落地表单】:《风险登记册》《项目重点、难点和主要应对措施》
五、住建部新版《建设项目工程总承包合同示范文本》解读及应用
1. 《建设项目工程总承包合同示范文本》总包方典型风险防范
2. 工程总承包招标与投标、中标后开工前合同条款审核
3. 工程总承包项目履约风险和风险控制
【落地表单】:《施工合同条款分析表》《合同责任分解表》
第六讲:项目进度管理
一、分内之事——施工进度计划编制流程
1. 分:WBS任务分解——分部分项
2. 内:确定内在逻辑关系——进行排序
3. 之:从哪来到哪去——确认工作任务的发起部门/接收部门
4. 事:事关重大——制定工作任务完成标准
二、施工进度横道图绘制
【实操练习】:进度横道图绘制
三、施工进度的调整
1. 分析进度偏差对后续工作及总体的影响
2. 进度拖延问题解决
1)赶工
2)快速跟进
四、极简项目管理——一页纸项目管理
五、管理者的时间管理
1. 时间管理矩阵
2. 天行动清单制定
第七讲:项目成本管理
一、成本管控现状调研
1. 建筑施工企业成本管控存在问题
2. 建筑施工企业的四次经营
二、大商务管理体系
1. 大商务管理体系概念
2. 大商务管理特点分析
3. 大商务管理落地策略
三、成本意识提升——项目成本管控方圆图模型绘制
1. 建筑项目成本构成
2. 项目全过程成本策划之方圆图模型揭秘
1)两个造价
2)三个成本
3)四个支点
4)五项费用
5)三个结算
【实操练习】:项目成本管控方圆图模型绘制
3. 施工现场成本精细管控两个理念
1)外圆内方——向经营要业绩、向管理要效益
2)“责权利”相结合的成本管理理念
四、一次经营投标工作要点
1. 新形势下建筑施工项目投标报价总体策划
【课程干货】:有关招投标的那些事
2. 投标报价风险规划
1)招标文件不利点转换对策
2)暂估材料单价与专业工程暂估价的应对建议
3)甲供材料、甲定乙供材料的报价技巧
3. 《投标商务策划》
4. 最低价中标下核心报价技巧应用与风险规避
5. 项目亏盈测算分析
五、二次经营施工管理工作要点
1. 资源配置计划
1)主要机械设备投入计划
2)主要材料投入计划
3)劳动力投入计划
【实操表单】:
(1)《主要施工机械配置方案》
(2)《周转材料配置方案》
(3)《主要物资采购方案》
4)项目成本预测
【实操表单】:《便捷版项目成本预测》
2. 项目合同计价情况分析
1)项目亏损点分析
2)项目赢利点分析
3)资金投入策划
【实操表单】:《项目亏盈测算》
3. 工程变更盈利工具运用
1)变更缘由分析
2)最落地变更流程:礼术、话术、技术
【案例】:龙南二级路签证、变更落地案例分析
3)变更单填写
4)变更证据资料制作保存
【练习】:变更实操演练
4. 工程索赔盈利工具运用
1)索赔工作流程
2)索赔事项分类
3)索赔文件组成
4)证据目录与收集
5)处理程序和时限
【案例】:腾冲花园水库大桥工期索赔案例分析
六、三次经营竣工结算工作要点
1. 结算商务策划
1)结算策划工作流程
2)目标成本、确保值、争取值确定
3)项目结算标准动作设计
2. 分包人结算争端处置
3. 发包人结算争端处置
1)最佳结算时机
2)证据资料准备
3)对上结算时限
【经验分享】:有关结算的那些道道
DAY三 项目盈利创效策划及风险管控(二)
第八讲:基于成本的项目分包管理
一、分包管理总体思路
1. 工程项目分包管理基本要求
【情景创设】:项目经理马小贱的分包管理
2. 运用“选用育留”方法控制成本
【案例研讨】:自己干?还是外包
3. 成本角度下分包管理各要素
1)项目颗粒化分解的要素
【案例研讨】:项目施工段划分
2)合约管理的平衡方法
二、选——分包招标管理办法
【案例研讨】:谁都得罪不起,该如何抉择?
1. 分包招标的常用三种方法
2. 分包招标管理
1)调研分包队伍实力的方法
【案例研讨】:真假分包辨识
2)分包定标经营策略
3)分包资源不足的定标策略
4)分包招标文件规划
【案例研讨】:项目部买?还是分包队伍买?
三、用——分包进场六步管理方法
1. 分包进场会议及准备方案
【案例研讨】:该不该给工期补偿?
2. 施工过程三要素与价格平衡管理
【案例研讨】:施工队伍无气势,该怎么办?
1)分包奖励与处罚带动效益
2)班组施工三要素控制方法
四、育——降低材料消耗量的管理办法
1. 材料消耗量控制办法
1)六量材料控制
2)限额领料制度
2. 分包队伍现场安全管理
五、留——分包结算书格式与流程管理
1. 分包结算管理
2. 分包人结算争端处置
【案例研讨】:如何防止不法分子恶意讨薪?
DAY二、三 成果输出
1. 项目风险登记册
2. 施工合同条款分析
3. 项目WBS工作结构分解
4. 项目进度计划
5. 施工进度横道图
6. 《主要施工机械配置方案》
7. 《周转材料配置方案》
8. 《主要物资采购方案》
9. 《便捷版项目成本预测》
10. 签证变更流程制定、签证单填写
11. 《项目分包管理策划》
12. 《项目管理策划书》1.0版本
DAY四 标准化工地建设
第九讲:项目质量管理
一、传统VS现代质量管理观点对飙
二、质量管理结构化思维
1. 三个阶段
2. 四个标准化
3. 五个要素
【实操练习】:影响项目质量原因分析
三、课程精华——施工质量控制
1. 事前质量控制
1)施工质量控制的准备工作
2)现场施工准备的质量控制
3)材料的质量控制
4)施工机械的质量控制
5)施工现场平面布置
2. 事中质量控制
1)质量样板
2)工程首件制
3)工序流程图
4)三检制
5)特殊工序旁站制
6)其它
3. 事后质量控制
1)成品保护
2)PDCA循环应用举例
四、质量事故处理流程
1. 质量事故分类
2. 质量事故发生的原因
3. 施工质量事故处理程序
4. 施工质量问题和质量事故处理的基本方法
第十讲:项目安全管理
一、揭开事故的面纱
【视屏警示】:《失去生命的代价》
二、企业事故多发的原因分析
1. 事故多发原因分析
1)人的不安全行为分解
2)物的不安全状态分解
3)作业环境隐患分解
4)管理缺陷分解
【讨论】:安全对谁的伤害最大?安全为了谁?
2. 树立“零事故”安全理念
三、新《安全生产法》十条重点内容汇总
1. 新《安全生产法》解读
2. 各岗位安全责任状设计
四、工具一:危险源辨识
1. 危险源辨识及隐患排查典型方法
1)直接经验法
【练习】:寻找现场危险源
2)作业步骤分析法
【案例】:塔式起重机隐患排查
3)安全检查表法
【案例】:施工现场脚手架搭建隐患排查
2. 作业条件危险性评价法
1)LEC法实操
【练习】:教室危险源量化
2)安全隐患五定落地
五、工具二:安全培训及技术交底
1. 三级安全教育要点
2. 安全技术交底四步法
3. 高效安全会议
六、工具三:风险防范动态管理
1. 班前:三不开工、安全交底、班前5分钟思考法
2. 班中:按单巡检、班组互保制度
3. 班后:三检制、日清制度
七、工具四:施工现场6S管理
1. 整理:区分要与不要
2. 整顿:一物一位
3. 清扫:清扫的过程就是点检的过程
4. 清洁:形成规章制度
5. 素养:养成行为习惯
6. 安全;保障安全
八、工具五:施工现场目视化管理
1. 劳保用品管理
2. 标识、牌图管理
3. 行业先进做法及智慧工地建设
九、工具六:应急处置
1. 应急救援预案编制
2. 消防应急救援
1)报警流程
2)响应程序
十、心理疏导——项目管理阳光心态
DAY四 成果输出
1. 施工现场平面布置
2. 材料质量检测
3. 质量控制“三检制”
4. 施工现场安全隐患五定
5. 安全及技术交底
6. 施工现场6S管理
7. 应急救援预案

DAY五 项目团队建设及跨部门统筹沟通
第十一讲:项目组织管理——做项目需要一个高效团队
一、常规项目管理组织构架
二、项目经理管理技能提升
1. 项目经理选拔任用标准
1)德才兼备
2)项目经理胜任力模型
3)资质证书
三、项目经理的责任制
1. 项目经理责任制概念及意义
2. 项目经理的职责
【案例分享1】:《项目管理目标责任书》
【案例分享2】:某大型国企《项目经理岗位说明书及绩效考核表》
【案例分享3】:某大型国企《项目经理标准动作》
3. 项目经理绩效管理
四、项目经理标准动作设计
1. 天标准动作设计
2. 周标准动作设计
3. 月标准动作设计
4. 项目标准动作设计
五、向下管理
1. 项目团队发展五阶段
2. 团队建设敌人分析
3. 工作分派
1)分派原则:责权利对等
2)指示清楚和完整(5W2H)
3)工作布置五步法
4)团队成员职责划分:RACI责任分配矩阵
【实操练习】:防止甩锅——项目职责划分
4. 项目团队激励机制
1)马斯洛需求理论
2)激励原则与心态对绩效的影响
3)常用的激励方法与工具
【团队共创】:如何激励下属加班?
六、向上管理
1. 向上管理角色认知
2. 高效汇报
1)汇报时机选择
2)汇报内容结构搭建
3)汇报中的注意事项
4)临时汇报应对话术
第十二讲:项目统筹沟通
一、沟通有礼——走进对方内心
1. 工程项目利益相关方的识别与分析——期望、利益与影响
2. 项目相关方管理——权力利益方格使用
【落地表单】:《项目相关方沟通管理表》
3. 走进对方内心——3F倾听
二、沟通有术——选人、识人、用人技巧
1. DISC行为风格测试
2. 选人、识人——有效认识自己、了解他人
3. 用人——发挥所长,不同风格成员适合的岗位
4. 职场高效沟通技巧
【福利】:人岗匹配测试卷赠送
三、沟通有法——项目冲突管理技巧
1. 项目沟通管理信息化
2. 双赢思维
【游戏互动】:双赢
3. 项目经理必须掌握的干系人沟通法则——“莫须有”
1)对业主的管理沟通技巧
2)对供应商的管理沟通技巧
3)对分包方的管理沟通技巧
四、沟通有情——做一个有温度的人,共建一个有温度的团队
【成果输出】:工程项目情感账户存钱
第十三讲:项目收尾管理
一、施工文档管理
1. 工程前期资料管理
2. 施工文件档案管理
1)合同类资料
2)技术管理类资料
3)质量控制资料
4)质量验收资料
5)竣工图
3. 施工资料通用内容的编制要求
4. 竣工验收组卷要求及资料移交
二、项目收尾内容及流程
1. 项目收尾
1)工程项目验收的实施方法
2)工程项目验收的注意事项
2. 合同收尾
3. 现场收尾
1)现场收尾流程
2)现场收尾清单
4. 团队收尾
1)团队绩效考核
2)组织过程资产延递
三、项目评价
1. 项目复盘
【练习】:项目复盘四步法
2. 项目收尾中的常用技巧:画圈法、四象限法
3. 项目团队绩效考核
4. 项目后评价
【落地表格】:《项目管理评价表》
DAY五 成果输出
1. 项目管理组织机构
2. 项目管理人员职责分配
3. 项目经理标准动作
4. 项目相关方管理沟通表
5. 项目收发文登记制度
6. 项目收尾工作计划
7. 《项目管理策划书》2.0版本
DAY六 课程落地及考核评价
第十四讲:项目策划书编制实操
一、项目概况及情况分析
1. 工程概况调研
1)项目基本情况
2)项目周边情况
3)设计情况
【实操表单】:《工程项目概况和主要指标情况表》
2. 合同风险策划
1)合同责任分解
2)合同风险识别
【实操表单】:(1)《施工合同条款分析》
(2)《合同责任分解表》
二、项目组织体系策划
1. 项目组织机构图
【实操表单】:《项目部岗位说明书》
2. 项目团队配置
1)防止甩锅——RACI责任分配矩阵
2)项目经理标准动作设计
三、项目风险策划
1. 风险识别
【福利赠送】:Mind Master赠送
2. 风险分析:工程项目风险的评估与应对措施制定
3. 风险管理:项目风险应对控制及监控管理机制
4. 工程项目全流程风险点分析
1)外部风险
2)合同风险
3)合作方风险
4)组织风险
5)现场风险
【落地表单】:《风险登记册》《项目重点、难点和主要应对措施》
四、施工部署策划
1. 施工现场平面策划
1)劳务施工范围划分
2)各阶段施工部署
3)临建策划
2. 施工进度策划
1)总进度计划编制
2)里程碑节点制定
3)进度横道图绘制
【实操练习】:Project绘制进度横道图
4)工序穿插计划
3. 招采(资源配置)计划
1)主要机械设备投入计划
2)主要材料投入计划
3)劳动力投入计划
4)分包策划、管控
【实操表单】:(1)《主要施工机械配置方案》
(2)《周转材料配置方案》
(3)《主要物资采购方案》
(4)《分包策划》
五、项目商务策划
1. 方圆图模型下的目标成本责任制
【实操表单】:《施工合同造价分析》
2. 项目合同计价情况分析
1)项目经济指标情况
2)项目亏损点分析
3)项目赢利点分析
【实操表单】:《项目亏盈测算》
3. 项目盈利创效策划
1)施工方案优化方向
2)工期合理压缩策略
3)管理人员压缩策略
4. 结算商务策划
【实操表单】:(1)《分包分供结算工作计划》
(2)《业主结算安排》
(3)《分包、分供签证、索赔记录》
(4)《分包、分供结算实施策划》
(5)《项目完工成本核实表》
(6)《结算对外关系策划》
六、资金策划
1. 资金投入计划
【实操表单】:(1)《影响成本因素分析》
(2)《现金流量分析及借款利息、收益率底线测算表》
2. 收款及支付计划
【实操表单】:(1)《垫资工程资金成本表》
(2)《项目资金情况估算表》
3. 税务策划
【实操表单】:《增值税发票管理台账》
第十五讲:课程成果展示汇报
采用综合评价机制,以小组为单位,对学员学习成果进行考核评价。
一、学员过程评价(权重20%)
1. 学员考勤
2. 课程互动得分
3. 作业完成率
二、《项目管理策划书》编制(权重50%,邀请公司管理层进行现场打分)
1. 表单填写完整
2. 表单结合实际
三、《项目管理策划书》汇报(权重30%,每组15分钟,邀请公司管理层进行现场打分)
1. 表达流利、有感染力
2. 有创新
3. 能落地
四、课程内容复盘
五、课程总结升华
讲师背景:
马老师
ü 工程实战效能提升专家
ü 高级工程师、建造师
ü 云南省政府采购类评标专家
ü PMP美国项目管理协会认证、Prince2认证
ü 日产训(中国)MTP-TTT(6单元版)认证讲师
ü 曾任:云南建投(国企)丨项目经理/技术负责人
ü 现任:保山蚁合商务服务有限公司丨总经理
→全过程参与政府专项项目规划、施工、运营15个,为客户制定工程项目管理、工地安全文明施工方案20多个。
擅长领域:项目管理团队效能提升、企业后备人才培育、EPC工程项目及常规项目管理工具落地应用、项目管理沙盘推演、施工现场精细化管理、工程现场跨部门统筹沟通、施工现场6S管理
实战经验:
马老师拥有10年的工程项目管理实战经验,曾任职于云南建投,后自主创业主攻工地安全文明施工。无论是在任职期间或是自主创业,都能带领团队一次又一次攻克难关、优质高效完成项目竣工验收,为企业带来丰厚收益。
▉曾任云南建投(国企)丨项目经理/技术负责人:
》》》保山工贸园区杨官路主干道路建设项目:期间当任项目经理,负责现场管理及组织施工。合同金额5400万,最终结算价8700万元,为企业带来巨大利益。
》》》建龙陵八零八水库至松山红色旅游二级路项目:期间当任项目经理,仅用时8个月,就优质高效圆满完成业主交付的施工任务,得到业界一致好评。
》》》省道231线黄草坝至南伞二级路:期间当任项目技术负责人,负责内业资料收集制作整理、竣工决算及审计跟踪,最终结算金额19亿元,顺利完成政府项目。
▉曾任保山蚁合商务服务有限公司丨总经理:
▷▷▷保山市青阳郡小区房地产开发项目:为项目提供现场安全文明施工方案,实现施工现场零事故交付。
▷▷▷龙陵县勐糯镇勐糯社区集镇街边易地扶贫搬迁工程: 为项目提供现场安全文明施工落地方案,得到了当地政府的支持与认可,并为企业降低30%的成本费用。
主讲课程:
《胜券在握——从技术骨干走向项目管理》(拳头课程)
《胜券在握——工程项目管理者的必修课》
《准精细严——EPC工程项目精细化管理实战应用工具》(拳头课程)
《运筹帷幄——建设工程项目全流程管控》(拳头课程)
《化险为夷——工程项目风险分级管控》
《“决策”成商——工程项目管理能力提升沙盘模拟演练》(拳头课程)
部分服务过的客户:

中电建集团、山东省冶金设计院股份有限公司、深圳市地铁集团有限公司、宁夏银仪电力工程有限公司、长缆电工科技股份有限公司、湖南教建集团有限公司、广东美控智慧建筑有限公司、四川省新铁投资有限公司、青海省国有资产投资管理有限公司、 广西壮族自治区钟山卷烟厂、苏州绕城高速公路有限公司、美的置业集团有限公司、中交公路规划设计院(厦门)有限公司、神华福能(福建龙岩)发电有限责任公司、中交第三航务工程局、中电建生态, 杭州宜尚、佛山市顺德区美的电热电器制造、南瑞集团有限公司、北京宏盛隆阳建筑工程有限公司、上海风领新能源有限公司、中亚建业建设工程有限公司、三峡电力、杭州华云科技有限公司、葛洲坝集团、西南交大、中亚建业、三一重工、风领建工、陕建华山集团、建投五公司、建投四公司、建投六公司、镕诚集团、云南维琦建设工程有限公司、云南元联建筑工程有限公司、保山旅投、云南元联、保山地建建筑工程有限公司、保山景和、爱创科技、四威高科、正一电气、灏讯电缆、华帝智能厨电、蓝微电子、星晨电子、达信电子、嘉联益科技、铭裕科技、明泰集团、盛杰橡胶、富冠精密、飞达吸塑、港芝公司、岩山塑业、鑫帆铜业、沈阳机床……
如果您的企业也有相关需求,欢迎联系企业内训部李老师13701908820(微信同号)获取免费的定制运营培训方案。

Copyright 2017-2026,www.yuezhen.org,All rights reserved 版权所有 上海越臻企业管理咨询有限公司 备案号:沪ICP备17007725号-1 网站建设:摩恩网络
注:未经上海越臻企业管理有限公司书面授权,请勿转载本网站内容及布局,或者建立镜像,违者依法必究。
PMI, PMP, PgMP, PMI-ACP, PMI-PBA and PMBOK are registered marks of the Project Management Institute, Inc.